分享成功

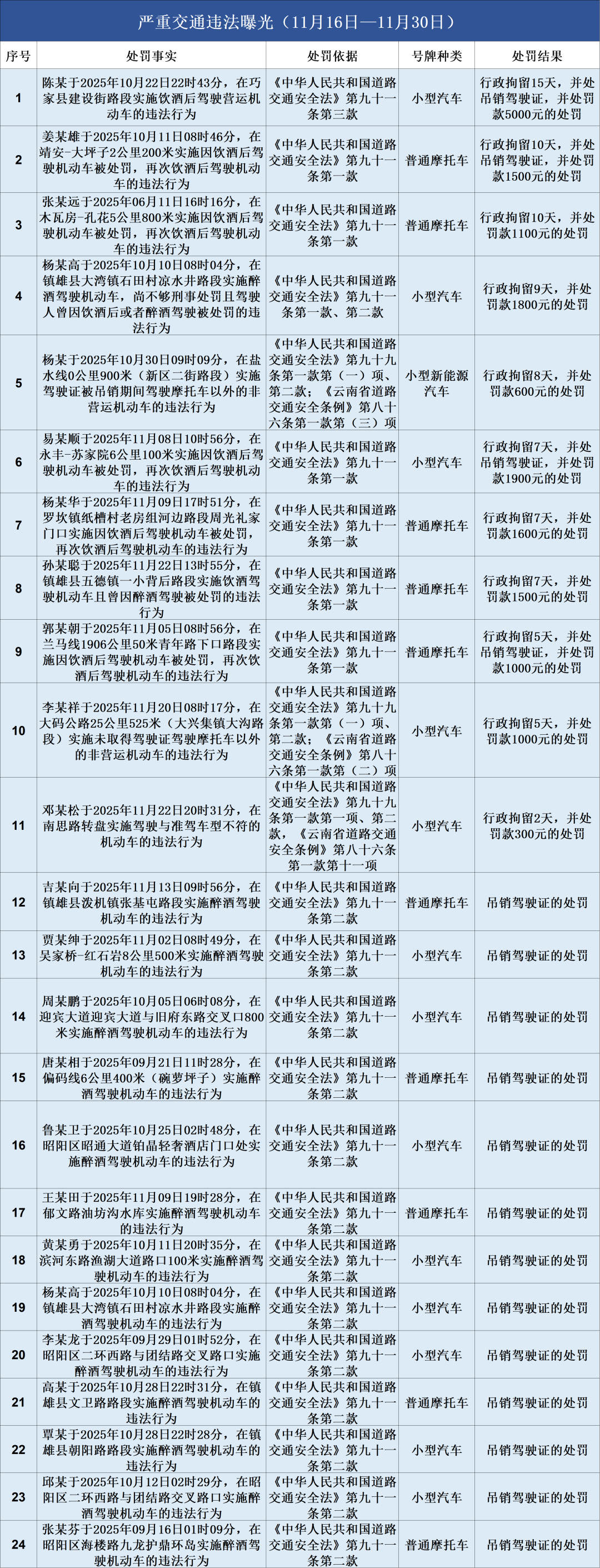
曝光严重交通违法行为!

来源 | 昭通交警

免责声明:本文来自网友发表,不代表本平台观点和立场,如存在侵权问题,请联系客服处理!网络非法外之地,请文明交流,理性互动!
热门评论
打开镇雄微生活APP,与楼主互动
你的热评
游客
发表评论
最热雄友圈
  • 流传着这么一段话:人的一生,孩子能陪你多久?0-4岁,你是她的全世界;4-13岁,你是她的黄昏与夜晚;13-19岁,你是她的周末;19-22岁,只剩寒暑假的相伴;23岁后,你只等同于春节;40岁后,或许仅存于她的梦中。这是孩子陪我们的时光,亦是我们陪父母的轨迹——这段时光只会不断缩水。珍惜与父母的相守,珍视陪伴孩子的点滴,珍藏和爱人相拥的每一刻。#发个日常圈,储存今日快乐##美好的一天从晒照片开始##每天一条雄友圈#

    蒋二妹

    10
  • 无业游民

    杨声雄

    8
  • #每天一条雄友圈#

    梦梦梦梦

    7
  • #每天一条雄友圈#

    泼机散养乌骨鸡

    5
  • 平安夜不重要 ,平平安安才重要,其余的都是锦上添花,㊗我们岁岁平安,年年顺意🍎🍊

    沐若清辰

    5
  • #每天一条雄友圈#

    梦梦梦梦

    5
  • 天天签到,领取专属福利

    唯一的执着

    4
  • 分享了图片

    成心如意

    4
  • 天天签到,领取专属福利

    黄啟斌

    3
  • 🍀#今日语录# 创业像爬山,没人告诉你山有多高,也没人给你递拐杖。 你踩过荆棘,摔过跟头,甚至在暴雨里怀疑过方向。 但每一次跌倒后爬起来,每一次被否定后再坚持,都是在为自己的“破局”攒底气。 山再高,往上攀总能登顶;路再长,走下去总会有光。 现在的难,都是未来“我做到了”的勋章!

    小书草本调肤

    3
热点推荐

安装应用

本地生活服务平台,随时了解家乡事!

免费下载镇雄微生活
这是app专享内容啦!
你可以下载app,更多精彩任你挑!
绑定手机才能继续哦!
绑定手机账号更安全哦!
绑定手机才能继续哦!
绑定手机账号更安全哦!