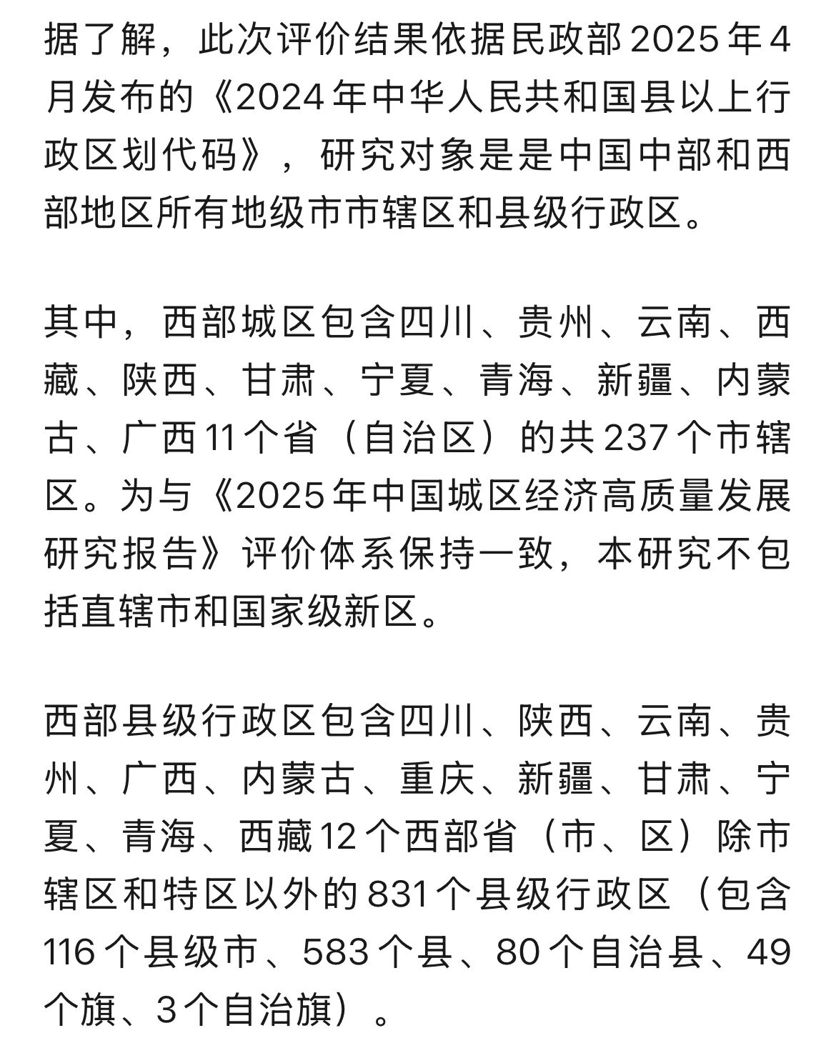
镇雄,上榜西部百强县!
日前
中国电子信息产业发展研究院旗下
赛迪顾问发布
2025中西部县域、
城区经济高质量发展研究成果
公布了
2025赛迪西部百强县
2025赛迪西部百强区
其中
昭通市
镇雄县上榜西部百强县
昭阳区上榜西部百强区
编辑:张永刚
投稿邮箱:519045426@qq.com
广告咨询:0870-3193705
昭通发布 微信团队
点 

日前
中国电子信息产业发展研究院旗下
赛迪顾问发布
2025中西部县域、
城区经济高质量发展研究成果
公布了
2025赛迪西部百强县
2025赛迪西部百强区
其中
昭通市
镇雄县上榜西部百强县
昭阳区上榜西部百强区
编辑:张永刚
投稿邮箱:519045426@qq.com
广告咨询:0870-3193705
昭通发布 微信团队
点 

血泪的控诉——某网友的光棍节语录。此帖仅作娱乐!
8小时前好玩的疯锅锅
镇雄县公共就业和人才服务中心关于2025年11月城镇公益性岗..
1小时前微生活小编
《光棍节,我非常快乐》!
3小时前好玩的疯锅锅
省级!镇雄一名院长拟获推荐!
9小时前微生活小编
镇雄的天气
17小时前镇雄小天才
《记梦》各位老铁早安!娱乐,峰哥是认真的;写诗,却有点力不从..
14小时前好玩的疯锅锅
人生苦短,何必执着,看透放下,醒悟自在。
昨天 20:19光阴似水流年尽
《自嘲兼赠友》逗你一笑!
昨天 22:24好玩的疯锅锅
都说社区藏龙卧虎高手如云如果有擅长音乐的老师麻烦您把下面这个..
12小时前好玩的疯锅锅
育儿补贴到账
11小时前开始。