分享成功

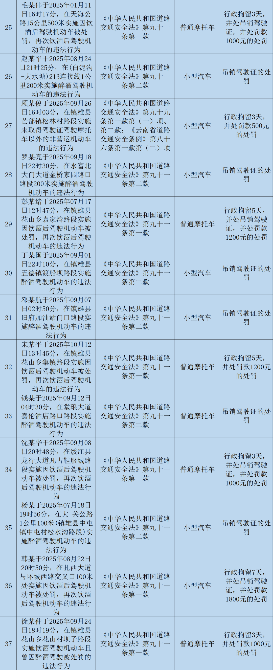
守护道路平安!第 83 期严重交通违法行为集中曝光!

来源:昭通交警

免责声明:本文来自网友发表,不代表本平台观点和立场,如存在侵权问题,请联系客服处理!网络非法外之地,请文明交流,理性互动!
热门评论
打开镇雄微生活APP,与楼主互动
你的热评
游客
发表评论
最热雄友圈
  • 分享了图片

    晨陌

    16
  • #每天一条雄友圈#那是多么美好的曾经

    农家乐淡忘苦累

    15
  • 《让生命影响生命》 请把自己活成一道光 因为你不知道,谁会借着你的光,走出黑暗 请保持你的善良 因为你不知道,谁会借着你的善良,走出绝望 请保持你心中的信仰 因为你不知道,谁会借着你的信仰,走出迷茫 请相信你自己的力量 因为你不知道,谁会因为相信你,而开始相信自己 让我们把自己活成一道光 去影响更多的生命 去点燃更多的生命

    蒋二妹

    13
  • 你不必非要活成玫瑰的模样,若你愿意,可以是茉莉的淡雅,雏菊的清新,或是那无名的小花,做你自己,做千千万万中的独一无二。

    沐若清辰

    12
  • 喜欢和爱不同: 喜欢是可以心动,而爱是心疼!喜欢可以舍得,但爱是一定舍不得,喜欢是棋蓬对手,而爱是甘拜下风,喜欢是肆无忌惮,但爱是克制,喜欢是欣赏优点,但爱是包容缺点,喜欢是在结识后很开心,但爱是不开心时也喜欢要在一起!!!#美好的一天从晒照片开始##发个日常圈,储存今日快乐##每天一条雄友圈#

    蒋二妹

    11
  • 🍀【今日◆语录】 跨越人生的三道坎: 1.长线思维,不怕暂时吃亏 2.跟自己贪和懒作斗争,保持内心清醒。 3.面对现实压力,接受改变之痛,重塑新的自我 想要改变命运,得先拆掉原来的自己

    小书草本调肤

    11
  • 分享了图片

    回忆格式化

    11
  • #发个日常圈,储存今日快乐#

    成心如意

    11
  • 天天签到,领取专属福利

    赤水老兵

    11
  • #美好的一天从晒照片开始#

    梦梦梦梦

    10
热点推荐

安装应用

本地生活服务平台,随时了解家乡事!

免费下载镇雄微生活
这是app专享内容啦!
你可以下载app,更多精彩任你挑!
绑定手机才能继续哦!
绑定手机账号更安全哦!
绑定手机才能继续哦!
绑定手机账号更安全哦!